archives-loiret.fr www.loiret.fr

Verser

Les administrations et services publics ont l'obligation légale de verser aux Archives départementales leurs documents historiques quel que soit leur support (papier, numérique).

Le versement est une opération matérielle et intellectuelle par laquelle la responsabilité de la conservation d'archives passe de l'administration à un service d'archives. Sa préparation est réalisée par l’administration concernée, avec l’appui des Archives départementales du Loiret qui doivent être contactées dès le démarrage du projet.

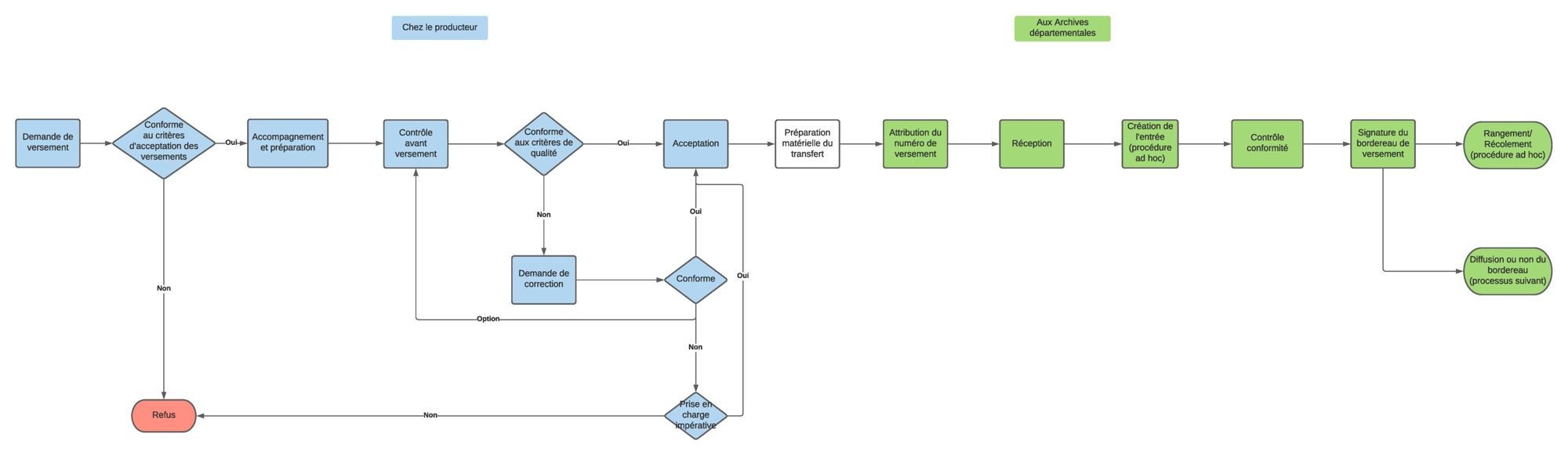
Processus complet de versement
Processus complet de versement
Et les archives numériques ?

Comme les documents sur support papier, les données numériques produites ou reçues par une administration sont des archives (article L. 211-1 du Code du patrimoine). A ce titre, les données à conserver doivent faire l’objet d’un bordereau de versement en vue de leur prise en charge dans le système d’archivage électronique du Département (Ligéris 45).

Pour aller plus loin !

· Les Archives départementales sont à votre disposition pour tout conseil de rédaction et d'organisation de votre versement. N’hésitez pas à transmettre votre projet par courriel pour un premier avis à dad@loiret.fr ;

· Pour en savoir plus n’hésitez pas à vous inscrire à l’atelier du Rendez-vous des archives : Nouveau bâtiment : préparez vos futurs versements ;

· Les documents remis aux Archives départementales demeurent à la disposition du service versant (voir la fiche pratique effectuer une demande de prêt administratif). 

N'hésitez pas à consulter nos autres pages : 

- Le tableau de gestion  

- Éliminer 

- Emprunter un document versé 


Télécharger

Pour plus d'informations n'hésitez pas à nous contacter

Archives départementales du Loiret

3 avenue des Droits de l'Homme, 45000 Orléans

02 36 99 25 00

Partager la page